Burnet Institute
  1. /
  2. Our work /
  3. Projects /
  4. Optima Tuberculosis modelling
Optima.
Optima.

Optima Tuberculosis modelling

Optima Tuberculosis is an open-source model to aid the fight against TB. It combines epidemiological and economic algorithms to find the best ways to optimise resources and reduce disease.

As part of the Optima suite of models, Optima TB can help:

  • determine the best allocation of resources to progress towards national or global TB targets
  • project epidemic trends under different funding scenarios
  • analyse policy scenarios for TB prevention, detection and treatment
  • explore the potential benefits of different service delivery modalities for reaching different population groups.

The software also addresses questions tailored to local settings. These include:

  • priority approaches reduce drug-resistant TB in a local context
  • optimal ways to reduce TB burden among people infected with both HIV and TB.

Partnering to improve TB outcomes

We're part of a network of partners working on Optima. Our consortium includes University College London, University of Bern and the University of New South Wales.

We partner with global health agencies including the World Bank, Global Fund, and the US Centers for Disease Control. Optima also receives funding from the Australian National Health and Medical Research Council.

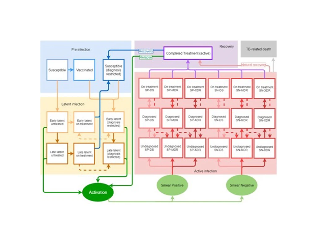
Diagram showing pathways between pre-infection, latent infection, activation, positive and negative tests, active infection, recovery and death.

How Optima TB models pathways of treatment and diagnosis.

Dreamstime Xxl 209238243 510X288

Access Optima Tuberculosis

Access the open source model.

User guide and training materials

Technical reports

  • Evaluating cost-effective investments to reduce the burden of drug-resistant tuberculosis (TB) in Tajikistan

    This report outlines recommendations to minimise both drug-resistant tuberculosis (TB) cases and TB-related deaths in Tajikistan by 2030. It describes the Optima TB model used to carry out analyses.

    Optima TB Tajikistan 2024 final report [PDF 1.9 MB]
  • Evaluating cost-effective investments to reduce the burden of drug-resistant tuberculosis (TB) in Kyrgyz Republic

    This report outlines recommendations to minimise both drug-resistant tuberculosis (TB) cases and TB-related deaths in Kyrgyzstan by 2030. It describes the Optima TB model used to carry out analyses.

    Optima TB Kyrgyzstan 2024 final report [PDF 1.9 MB]
  • Evaluating cost-effective investments to reduce the burden of drug-resistant tuberculosis (TB) in Uzbekistan

    This report outlines recommendations to minimise both drug-resistant tuberculosis (TB) cases and TB-related deaths in Uzbekistan by 2030. It describes the Optima TB model used to carry out analyses.

    Optima TB Uzbekistan 2023 final report [PDF 2.0 MB]
  • Evaluating cost-effective investments to reduce the burden of drug-resistant tuberculosis (TB) in Moldova

    This report outlines recommendations to minimise both drug-resistant tuberculosis (TB) cases and TB-related deaths in Moldova by 2030. It describes the Optima TB model used to carry out analyses.

    Optima TB Moldova 2023 final report [PDF 2.8 MB]
  • Evaluating cost-effective investments to reduce the burden of drug-resistant tuberculosis (TB) in Belarus

    This report outlines recommendations to minimise both drug-resistant tuberculosis (TB) cases and TB-related deaths in Belarus by 2030. It describes the Optima TB model used to carry out analyses.

    Optima TB Belarus 2023 final report [PDF 2.0 MB]
  • Tuberculosis in Indonesia: epidemic projections and opportunities to accelerate control

    Controlling TB in Indonesia will require not only that the Government of Indonesia (GOI) spend more on TB but that it spends better. This means that decisions on which interventions or programs to prioritise and how best to implement them will be critical to maximizing health outcomes. The Optima TB modeling analysis was conducted to estimate how existing and additional resources might be optimally allocated to maximize the impact of the national TB response, and which gaps in the TB treatment cascade offered the greatest scope for improvement.<br/>

    Optima TB Indonesia 2020 report [PDF 690.3 kB]
  • Optimizing investment in Romania's tuberculosis response

    This policy brief summarizes the findings of an allocative efficiency analysis and mathematical modeling effort using the Optima TB Model, undertaken to support the Government of Romania in its national tuberculosis (TB) response.

    Optima TB Romania 2020 report [PDF 1.0 MB]
  • Optimizing investments in the tuberculosis response in Blantyre, Lilongwe, and Mzimba districts, Malawi

    This brief summarizes the findings of an allocative efficiency analysis using the Optima TB model and highlights opportunities to improve Malawi’s TB response. The analysis was a collaboration between the Malawi National Tuberculosis Program, the World Bank and its academic partner the University College London. The study was designed in 2018 and implemented during 2019, well before the COVID-19 pandemic started to impact the Malawi health services.

    Optima TB Malawi 2019 final report [PDF 2.2 MB]
  • Optimizing investments in the tuberculosis response of Gauteng province, South Africa

    This report summarises the experience and learning from the pilot application of the Optima TB model in a HIV/TB co-epidemic setting. Optima TB supports allocative efficiency analyses of TB responses and the pilot study was conducted in South Africa’s Gauteng Province. The report also presents the findings obtained with this pilot application of Optima TB regarding epidemic trends, TB spending patterns, and the modelled effects of several resource allocation scenarios and optimization.

    Optima TB Gauteng South Africa 2019 report [PDF 9.1 MB]
  • Optimizing investments in Mozambique's tuberculosis response

    Epidemiological projections using the Optima TB model indicate a declining future trend in TB incidence, TB prevalence and TB-related deaths in Mozambique. However, the total number of new cases is projected to remain fairly stable due to the rapid increase in population size.

    Optima TB Mozambique 2019 report [PDF 12.9 MB]
  • Optimizing investments in Moldova’s tuberculosis response

    This report summarizes the findings of an allocative efficiency study of Moldova’s Tuberculosis (TB) response, which was conducted in 2017 using the Optima TB model.

    Optima TB Moldova 2018 report [PDF 6.3 MB]
  • Optimizing investments in Belarus’ tuberculosis response

    This report summarizes the findings of an allocative efficiency study of Belarus’ Tuberculosis (TB) response, which was conducted using the Optima-TB model in 2016-17.

    Optima TB Belarus 2016–2017 report [PDF 4.5 MB]

Partners

Funding partners

  • World Bank
  • US Centers for Disease Control and Prevention
  • Global Fund to Fight AIDS, Tuberculosis and Malaria
  • National Health and Medical Research Council of Australia

Collaborators

  • University College London
  • University of Bern
  • University of New South Wales

Project contacts

Main contact

Associate Professor Nick Scott

Associate Professor Nick Scott

Head, Modelling and Biostatistics
View profile

Project team

Dr Rowan  Martin-Hughes

Dr Rowan Martin-Hughes

Senior Research Officer
View profile
Associate Professor Nick Scott

Associate Professor Nick Scott

Head, Modelling and Biostatistics
View profile
Kelvin Burke

Kelvin Burke

Mathematical Modeller
View profile
Anna Roberts

Anna Roberts

Senior Project Manager
View profile
Dr Debra ten Brink

Dr Debra ten Brink

Senior Research Officer
View profile
On this page